🪴qql1's digital garden

Home

❯

笔记

❯

计算机知识

❯

app应用

❯

webAPP

❯

微信小程序

❯

生命周期

生命周期

2026年1月26日1分钟阅读

  • hook-钩子-生命周期函数
  • 打包-package-build
  • 编译-构建-build
  • 镜像-image
  • 文件-文档-txt文件-笔记
  • (电脑-PC-桌面端-计算机)应用-软件-程序-app
  • 网站-网页端-web端-web应用-webAPP
  • 开发-构建-搭建-创建
  • 工具-软件
  • 创建-新建-创造
  • review/面试/前端/小程序
  • build::定义生命周期钩子
  • 小程序

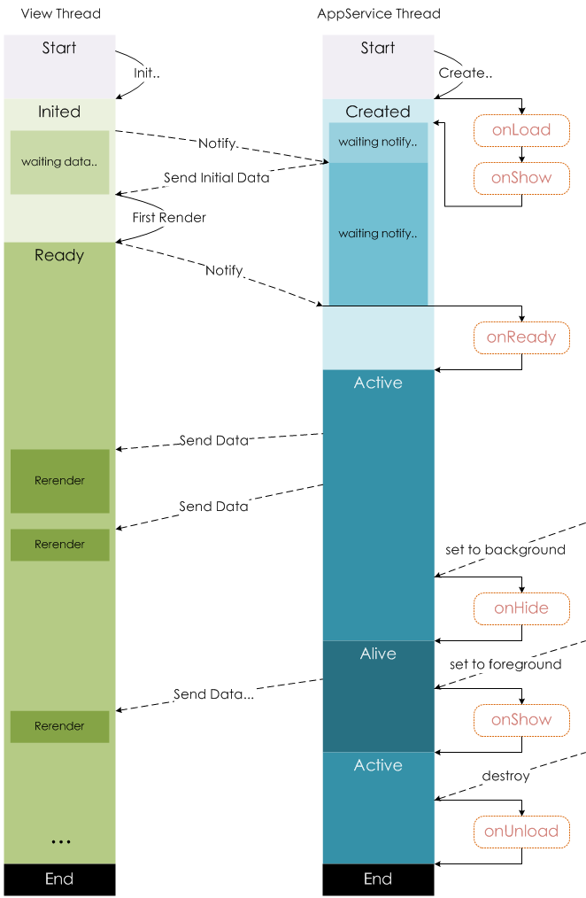
要点

  • onLoad相当于挂载
    • 这个钩子的意思是小程序被看到,而不是页面开始渲染的意思
    指向原始笔记的链接

图解

  • 补充: 其实先触发应用级的onLaunch

关系图谱

  • 要点
  • 图解

反向链接

  • taro学习路线

Created with Quartz v4.5.2 © 2026

  • GitHub
  • Discord Community