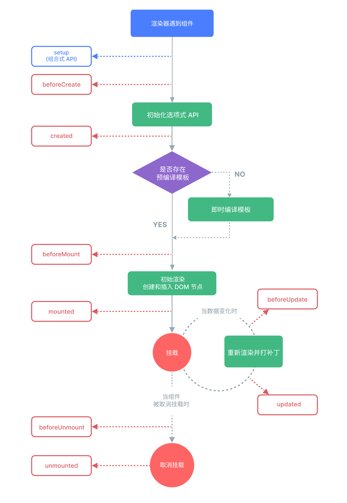
阶段
1. 创建期间
- beforeCreate:实例刚在内存中被创建出来,此时还没有初始化好data和methods属性
- created: 实例已经在内存中创建出来,此时的data和methods以及创建完成,但是还没有开始编译模板
- **beforeMount:**此时已经完成了模板的编译,但是还没有挂载到页面上
- child::render
- **mounted:**已经将编译好的模板,挂载到了页面指定的容器中显示
2. 运行期间
- **beforeUpdate:**状态更新之前执行此函数,此时data中的状态值是最新的,但是界面上显示的数据还是旧的,因为此时还没有开始重新渲染DOM节点
- render
- **updated:**实例更新完毕之后调用此函数,此时data中的状态值和界面上显示的数据,都已经完成了更新,界面已经被重新渲染好了
3. 销毁期间
- **beforeunmount:**实例销毁之前调用,在这一步,实例仍然完全可用
- **unmount:**Vue实例销毁之后调用。调用后,Vue实例指示的所有东西都会解绑定,所有的事件监听器会被移除,所有的子实例也会被销毁
图示:
下图展示了实例的生命周期。我们不需要立马弄明白所有的东西,不过随着不断学习和使用,它的参考价值会越来越高。
