🪴qql1's digital garden

Home

❯

笔记

❯

计算机知识

❯

app应用

❯

webAPP

❯

前端

❯

SSO

SSO

2026年1月26日1分钟阅读

  • 步骤-步调-步子-手续
  • 概要-梗概-概略-大概-大意-大旨-大校-大略-要略
  • API-webAPI-应用接口程序
  • 实现-兑现-贯彻-落实-促成-心想事成-奋斗以成
  • 实际-现实-切实-求实-具体-言之有物-有血有肉-现实性-切切实实-切实可行-具象
  • 身份验证-权限校验-鉴权-权限验证-身份校验-权限控制
  • 获取-得到-拿到-get-返回-获得-收集
  • 取得-得到-获得-博得-赢得-获取-博取-收获-到手-得-取-获-抱-博-落-沾-拿走
  • 顺便-就便-趁便-乘便-顺手-顺带-附带-捎带-捎带脚儿-有意无意
  • 次要-其次-从-辅助-附带-副-下-附有-说不上-第二性
  • (电脑-PC-桌面端-计算机)应用-软件-程序-app
  • 文件-文档-txt文件-笔记
  • 札记-摘记-笔记-侧记
  • 杂记-笔记-笔录-笔谈-杂志-记-侧记
  • 记-笔记-速记-简记
  • 计算机-电脑-微处理机-微电脑-微机-微型机-微处理器-处理器
  • 网站-网页端-web端-web应用-webAPP
  • review/面试/前端/高级

高级

梗概

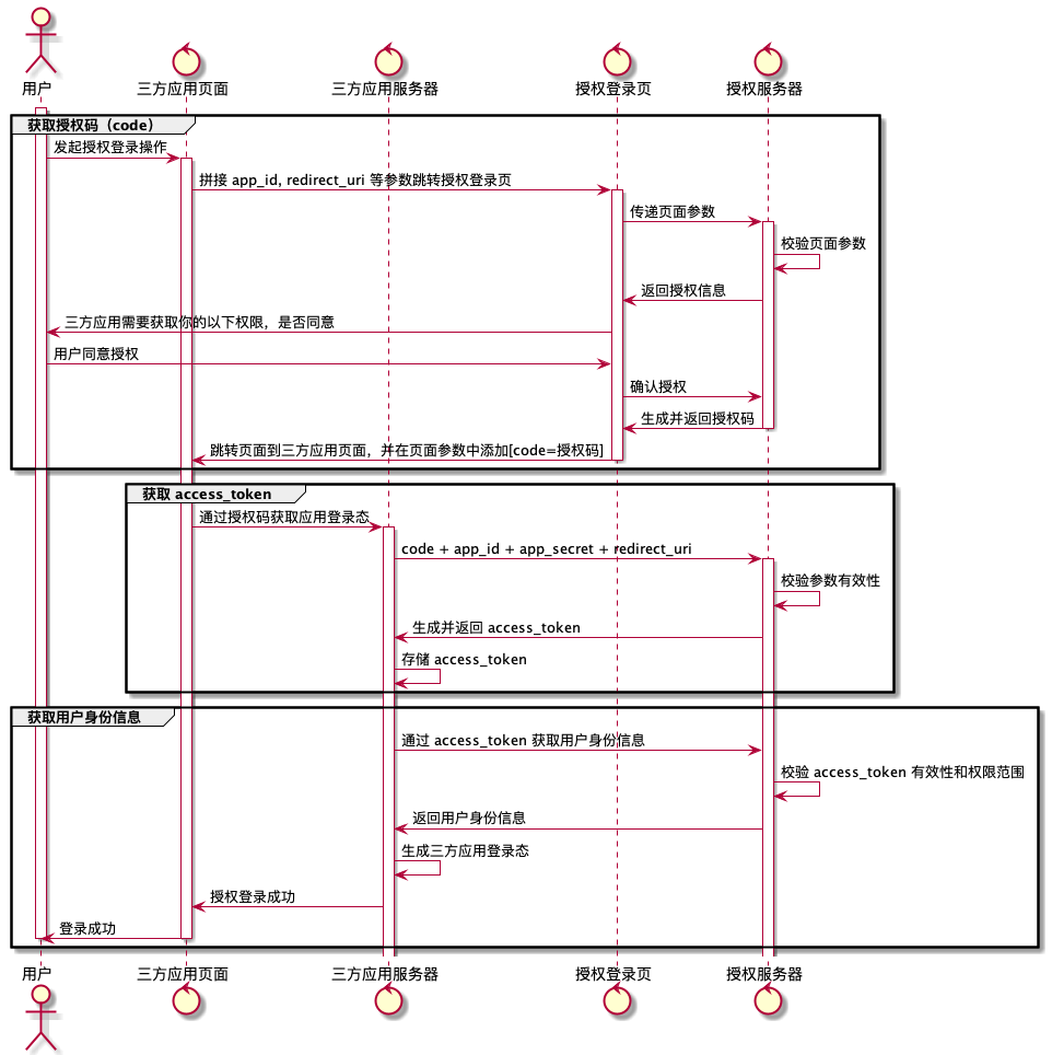
  • 应用向SSO站点获取令牌
    • 如果SSO站点并没有登陆,则跳转到登录页面等待用户登陆
    • 如果已经登陆,则返回token(可以不跳转页面,直接通过web API获取)
  • 应用附带token进行鉴权

具体实现步骤


关系图谱

  • 梗概
  • 具体实现步骤

Created with Quartz v4.5.2 © 2026

  • GitHub
  • Discord Community