🪴qql1's digital garden

Home

❯

笔记

❯

计算机知识

❯

计算机网络

❯

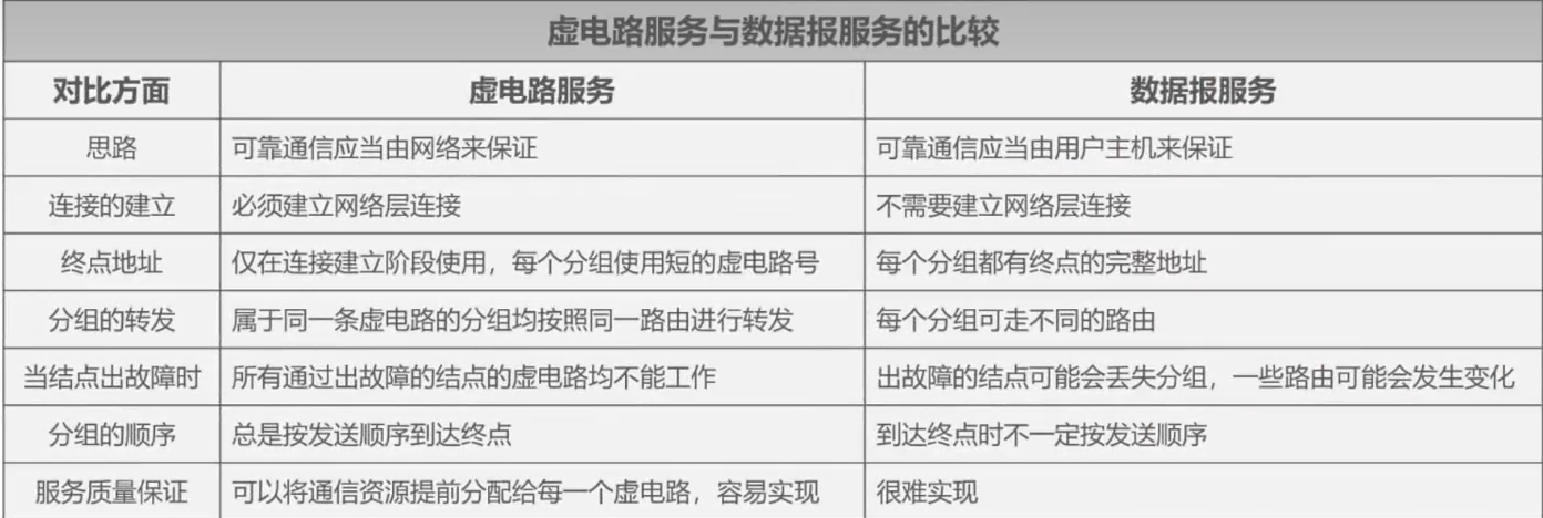
虚电路服务与数据包服务的区别

虚电路服务与数据包服务的区别

  • 电脑-PC-桌面端-计算机


关系图谱

反向链接

  • 网络层提供的服务

Created with Quartz v4.5.2 © 2026

  • GitHub
  • Discord Community