实例
题目
最小支持度为2

小问题1
- 画fp树
解
- 筛选得到所有一项集的支持度都大于2, 全部选用
- 前面某些过程略…
- 以下略
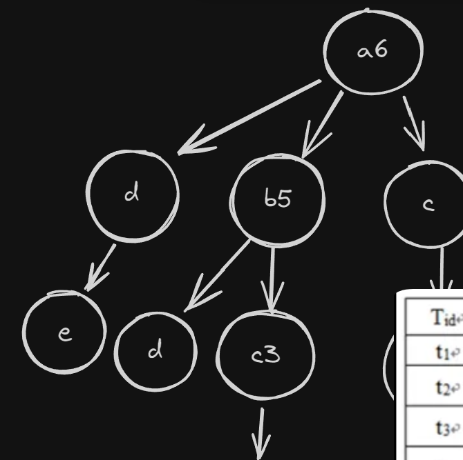
- 最终格式化比较标准的格式:
小问题2
通过条件树分析e商品的关联规则:
解
- 可以看到包含e的分支为: ade, acde, abce

- 根据最小支持度=2, 再筛选一下, 只有ade:2, ce:2这两个分支
- 所以e频繁项集就是ad:2, ae:2, de:2, ce:2, ade:2
father:: 数据挖掘
最小支持度为2




通过条件树分析e商品的关联规则:

father:: 数据挖掘